JDeveloper IDE General
ADF General
ADF Business Components
JavaServer Faces (JSF)
ADF Faces
ADF Faces Rich Client (RC)
Security
Deployment
Version Control
HTTPAnalyzer
Caching
Product integration
- How can I make JDeveloper faster?
- Is your JDeveloper slow? - it shouldn't be (Shay Shmeltzer)
- Making JDeveloper faster - another tip (Chris Muir)
- Try adding the AddVMOption -Dsun.java2d.ddoffscreen=false to the jdev.conf (Phillipc)
- Improving Performance in Jdeveloper 11g (Vivek Kumar)
- What are commonly used keyboard shortcuts in the editor?
- How do I write JDeveloper extensions?
- Can I change the default IDE font size?
- Why would I choose Subversion over CVS for my file version control system in JDeveloper?
- What happens when I delete a workspace or project in 10.1.3?
- The page WSIWYG design editor doesn't show my page's components, it just shows a bunch of boxes
ADF General
- How do I enable ADF diagnostics?
- What do I modify ADF to set dbms_application_info for the database session so DBAs can monitor performance of my application?
- What's the difference between ADF and OAF?
- Can I log all ADF errors to the database?
- How do I capture/handle the start, end and timeout of a user session?
ADF Business Components
- How do I populate the primary key of my entity object from a database-trigger-assigned sequence value?
- How to use Bind Parameters with ViewObjects
- ADF BC: Fun with Bind Parameters - Part One - Complex Order By clauses
- ADF BC and Faces: Fun with Bind Parameters Part Two - Locale specific database querying from the ViewObjects
- Fun with ADF BC Bind Parameters - Part Three: Support for generic bind-parameters in ADF Business Components
- ADF BC - Fun with Bind Parameters Part Four - Choosing between various Pre-Canned Queries by leveraging the View Link bind-parameter
- How do I use a view object with named bind variables to create a search form?
- How do I override the default database error messages in ADF BC?
- What are ADF BC custom properties used for?
- How do I remove additional unnecessary key attributes in a view object with one or more reference entity usages?
- How can I bind an array of values into the "IN" clause of a view object's SQL statement?
- See example# 1 (Array of String Domain Example) on Dive Into ADF
- Can I integrate ADF BC and Oracle Designer's Table API?
- Can I change the default prompts generated for ADF Business Component attributes?
- (This link has been lost via the removal of OraBlogs. Contact Frank Nimphius for assistance in retrieving this post)
- Is there a better way to rollback inserts and edit changes?
- Does ADF support Oracle Flashback queries?
JavaServer Faces (JSF)
- How do I reference an application module from a JSF backing bean?
- What do the implicit EL objects do?
- What is the easiest way to work with EL expressions in my backing bean code?
- Why are JSF components derived from the same set of base Java classes?
- What is a JSF component behavioural interface?
- Can I split the faces-config.xml file?
- Can I split the DataBindings.cpx file?
- Can I execute 2 operations from a command control?
- How do I extend the JSF lifecycle?
- Can I change the browser favicon?
- Rather than a JSF sessionScope or requestScope, how do I implement a pageScope in JSF 1.x?
- How do I implement a progress indicator for slowing running operations?
- What changes to ADF Faces\RC does JDeveloper's support for JSF1.2 deliver?
ADF Faces
- How do I build cascading LOVs in ADF Faces?
- How to I create a delete record facility for each record in an ADF Table?
- How do I populate an af:tree component programmatically?
- Can I prevent keyboard navigation to a rendered component?
- How to display an open file dialog and upload a file from the UI?
- How do I force the user to select a row in a table?
- How to enforce row selection in ADF Faces table before next step (Jakub Pawlowski)
- Is it possible to change the color of values in a table?
ADF Faces Rich Client (RC)
- How do I implement templating in ADF Faces RC?
- How do I work with the drag and drop features in ADF Faces RC?
- Can ADF Faces RC work with JavaScript?
- How do I remove that annoying spinning Oracle logo?
- How does the user's experience with ADF Faces RC differ from ADF Faces?
- The client insists field level validation errors should stop the user from moving out of the field, how can I do this?
Security
- How do I reference the current user in my components/backing beans/ADF BC application module?
- Can I use database tables for authentication?
- Can I use database users for authentication?
- How To Support Dynamic JDBC Credentials (Avrom Roy-Faderman, Michael Gantman, and John Smiljanic)
- How do I retrieve ADF BC created by/modified by history columns when I use programmatic authentication?
- Can I implement security without using JAAS?
Deployment
- What do I need to worry about when deploying my ADF application?
Version Control
- How does Subversion integrate with JDeveloper?
HTTPAnalyzer
- How do I configure JDeveloper's HTTP Analyzer?
Caching
- What deployment issues can caching solve?
Product integration
- How do I integrate technology X, Y, Z with JDeveloper or ADF?
- Visit the ADF Integration page on the Wiki.
******************************************************************************
These are ADF Exams questions and so possible interview questions
In blue I ll try to give some possible answers or "sources for answers".
Dig more/References:
In blue I ll try to give some possible answers or "sources for answers".
| Introduction to Fusion and ADF | |
| [ ] | Describe Fusion Architecture Check: Check Part I Chapter 1 : What Is Fusion? in Oracle JDeveloper 11g Handbook (reference: http://www.amazon.co.uk/Oracle-JDeveloper-11g-Handbook-Development/dp/B001NLL53Q/ref=sr_1_4?ie=UTF8&s=digital-text&qid=1294509536&sr=8-4) |
| [ ] | Explain how ADF fits into the Fusion architecture The ADF is the framework used to build Fusion Web Apps. The Oracle Application Development Framework (Oracle ADF or just ADF) is a meta-framework that fulfills the core requirements for a framework as outlined in the preceding section. ADFintegrates a mix of subframeworks to provide the key functions for object-relational mapping and other forms of service access, data bindings, and user interface, along with the functional glue to hold it all together (reference: http://www.amazon.co.uk/Oracle-JDeveloper-11g-Handbook-Development/dp/B001NLL53Q/ref=sr_1_4?ie=UTF8&s=digital-text&qid=1294509536&sr=8-4) This chapter describes the architecture and key functionality of the Oracle Application Development Framework (Oracle ADF) when used to build a Fusion web application that uses Oracle ADF Business Components, Oracle ADF Model, Oracle ADF Controller, and Oracle ADF Faces rich client, along with high-level development practices. Check: http://download.oracle.com/docs/cd/E15523_01/web.1111/b31974/intro.htm#insertedID0 |
| [ ] | Describe the ADF technology stack (MVC) Check: http://download.oracle.com/docs/cd/E15523_01/web.1111/b31974/intro.htm#BHCFFJHC |
| [ ] | Identify sources of additional information about ADF and ADF Business Components
|
| Getting Started with JDeveloper | |
| [ ] | Describe benefits that JDeveloper provides for application development Check: http://www.oracle.com/technetwork/developer-tools/jdev/jdeveloper11g-datasheet-1-133040.pdf |
| [ ] | Utilize common IDE mechanisms when developing and testing components |
| [ ] | Set IDE preferences based on user requirements |
| [ ] | Initiate the creation of empty applications, projects, and connections in JDeveloper |
| Building a Data Model with ADF Business Components | |
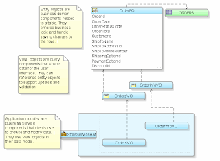
| [ ] | Describe the role of ADF Business Components in building a business service
|
| [ ] | Explain the architecture of ADF BC Oracle ADF Business Components is a framework implements the Business Services layer on top of a data source in a declarative way. It provides out-of-the-box services such as transaction management, resource pooling, locking, declarative validation rules, translation, and object-relational mapping. To use Oracle ADF BC, you use wizards in JDeveloper to create:
|
| [ ] | Identify the types of components that cooperate to provide the business service implementation An entity object represents a row in a database table and simplifies modifying its data by handling all data manipulation language (DML) operations for you. It can encapsulate business logic to ensure that your business rules are consistently enforced. You associate an entity object with others to reflect relationships in the underlying database schema to create a layer of business domain objects to reuse in multiple applications. A view object represents a SQL query and simplifies working with its results. You use the SQL language to join, filter, sort, and aggregate data into the shape required by the end-user task being represented in the user interface. This includes the ability to link a view object with other entity objects to create master-detail hierarchies of any complexity. When end users modify data in the user interface, your view objects collaborate with entity objects to consistently validate and save the changes. An application module is the transactional component that UI clients use to work with application data. It defines an updateable data model along with top-level procedures and functions (called service methods) related to a logical unit of work related to an end-user task. |
| [ ] | Explain how ADF BC components are used in a Web Application http://download.oracle.com/docs/cd/E15523_01/web.1111/b31974/bcdcpal.htm#BBJBDCHF |
| Querying and Persisting Data | |
| [ ] | Describe the characteristics of an ADF BC view object |
| [ ] | Create a view object that can be used for performing a query in a Web application |
| [ ] | Define a SQL statement on which to base a query for a view object |
| [ ] | Explain how entity objects relate to database tables |
| [ ] | Describe the persistence mechanism of entity objects |
| [ ] | Use the Create Entity Object wizard to generate entity objects from database tables |
| [ ] | Create associations between entity objects to represent business relationships |
| [ ] | Create updatable view objects based on entity objects |
| [ ] | Link view objects to one another in a master-detail hierarchy |
| [ ] | Refactor objects in an application |
| Exposing Data to Clients | |
| [ ] | Explain the role of application modules |
| [ ] | Describe the characteristics of application modules |
| [ ] | Use the Create Application Module wizard to define the data model for an application module |
| [ ] | Explain how application modules can manage business components transactions |
| [ ] | Explain how application modules can manage application stateE |
| [ ] | Explain the role of the ADF Model |
| Declaratively Customizing Data Services | |
| [ ] | Declaratively change data behaviour |
| [ ] | Declaratively modify the default behavior of view objects, entity objects, and application modules |
| [ ] | Define a view accessor for a list of values(LOV) |
| [ ] | Define a list of values (LOV) for an attribute |
| Programmatically Customizing Data Services | |
| [ ] | Generate Java classes for business components to modify default behavior programmatically |
| [ ] | Override class methods to change or augment default behavior |
| [ ] | Modify the WHERE clause of a view object at run time |
| [ ] | Explain the benefits of adding service methods at the application module level (rather than at the view level) |
| [ ] | Create a test client for testing your custom code |
| [ ] | Modify a view object's client code to add a new employee to the employees view object |
| Validating User Input | |
| [ ] | Describe the types of validation available for ADF applications |
| [ ] | Evaluate which validation options are appropriate for different validations |
| [ ] | Add declarative validation for an entity object |
| [ ] | Identify the other non-declarative validation options and when they might be used |
| [ ] | Describe the benefits of using domains for validation |
| Troubleshooting ADF BC Applications | |
| [ ] | Identify the JDeveloper tools for logging and diagnostics |
| [ ] | Use Java code auditing tools |
| [ ] | Make use of FileMon and Junit to debug an application |
| [ ] | Use the JDeveloper profiler |
| [ ] | Use the JDeveloper debugger |
| [ ] | Identify sources of Help |
| Understanding UI Technologies | |
| [ ] | Describe the use of Web browsers and HTML |
| [ ] | Explain how Java has come into widespread use as a language for developing Web applications |
| [ ] | Describe the function of Servlets and JSPs |
| [ ] | Define JavaServer Faces |
| [ ] | Explain the JSF component architecture |
| [ ] | Expalin some JSF component types included in the standard implementation |
| [ ] | Describe the purpose of backing beans |
| [ ] | Describe the JSF life cycle |
| [ ] | Explain how ADF Faces augments the JSF life cycle |
| Binding UI Components to Data | |
| [ ] | Create an empty JSF page |
| [ ] | Use three different ways to add ADF Faces UI components to a page |
| [ ] | Describe the types of data-bound components that can be added to a JSF page |
| [ ] | Describe the structure of an EL (Expression Language) expression |
| Planning the User Interface | |
| [ ] | Describe the Model-View-Controller design pattern |
| [ ] | Differentiate between bounded and unbounded task flows |
| [ ] | Create task flows to define control flow in an application |
| [ ] | Specify control flow rules |
| [ ] | Define global navigation |
| [ ] | Use routers to declaratively route control flow to activities based on an EL expression |
| [ ] | Define the role of managed beans in task flows |
| [ ] | Explain the types of validation available in the user interface |
| Adding Functionality to Pages | |
| [ ] | Internationalize the user interface so that the application can be used in multiple locales |
| [ ] | Use component facets to specify subordinate elements such as toolbars, headers and footers |
| [ ] | Implement a list of values (LOV) to enable users to select a value from a list |
| [ ] | Add a calendar component to an input date field to make it easy for users to select a date |
| [ ] | Use the table component to display structured data as a formatted table |
| [ ] | Employ the tree component to display hierarchical data |
| [ ] | Add icons and images to an application with ADF Faces output componentsE |
| [ ] | Create Search forms using the ADF query component |
| [ ] | Use ADF Data Visualization components to add charts, graphs, map etc to your JSF pages |
| Implementing Navigation on Pages | |
| [ ] | Implement command buttons and links |
| [ ] | Create menus - Menu bar |
| [ ] | Create menus - Popup |
| [ ] | Create menus - Context |
| [ ] | Use a navigation page |
| [ ] | Use breadcrumbs |
| [ ] | Create trains |
| Achieving the Required Layout | |
| [ ] | Build complex page layouts with layout components |
| [ ] | Explain the role of ADF Faces skins |
| [ ] | Use dynamic page layout |
| Ensuring Reusability | |
| [ ] | Identify the benefits of reusing components |
| [ ] | Create a resource catalog to enable sharing of resources within and across teams and applications |
| [ ] | Create ADF libraries to share components within and across teams and applications |
| [ ] | Create a task flow template for reuse across different bounded task flows |
| [ ] | Create a page template for reuse across the JSF pages in an application to enable a consistent look and feel |
| [ ] | Create a declarative component for reuse in different pages of an application |
| [ ] | Create a page fragment to use in multiple pages of the application |
| [ ] | Employ a bounded task flow as a region in a JSF page |
| Passing Values between UI Elements | |
| [ ] | Evaluate whether the data model contains opportunities to reduce the need for passing values between pages |
| [ ] | Use a managed bean to pass values between JSF pages |
| [ ] | Store values in memory-scoped attributes to hold and pass information between pages and life cycle phases |
| [ ] | Use parameters to pass information to different parts of the application |
| Responding to Application Events | |
| [ ] | Configure managed beans to contain code to respond to events |
| [ ] | Explain the different types of events |
| [ ] | Use phase listeners to listen for and respond to events |
| [ ] | Explain the role of an event listener |
| [ ] | Use action listeners |
| [ ] | Describe the sequence in which events and listeners are executed |
| [ ] | Describe the features of JDeveloper that support ADF Faces enhanced event handling |
| [ ] | Identify the server events fired by ADF Faces components/span> |
| [ ] | Use the contextual events framework to co-ordinate regions on a JSF page |
| Implementing Transactional Capabilities | |
| [ ] | Explain ADF BC transaction handling |
| [ ] | Enable an ADF bounded task flow to run as a transaction |
| [ ] | Manage transaction exceptions on ADF bounded or unbounded task flows |
| [ ] | Define the response to the browser's Back button (for an ADF task flow that was already exited) |
| [ ] | Implement Save for Later functionality |
| Implementing Security in ADF BC Applications | |
| [ ] | Explain the need to secure applications |
| [ ] | Describe security aspects of an ADF BC application |
| [ ] | Add ADF Security Authentication to an application |
| [ ] | Add ADF Security Authorization to an application |
| [ ] | Use two approaches for granting users access to resources |
| [ ] | Prevent unauthorised access to the ADF BC Model |
| [ ] | Explain the types of application authentication at run time |
| [ ] | Use Expression Language to extend the default security capabilities of the framework |
| Explore the Project Structure and Core File Architecture | |
| [ ] | Define File Structure of a Project |
| [ ] | Examine how Metadata files are used to specify paramters, methods, and return values to a data control |
| [ ] | Define ADF Data Control and Databinding Files |
| [ ] | Explore the ADF Faces and Web Configuration Files to know where task flows, pages and code are created |
| [ ] | Define Hierarchical Relationship of the XML Metadata files in a Web Application |
| Extend the ADF Business Components Framework | |
| [ ] | Examine some general considerations when using ADF Business Components |
| [ ] | Extend the ADF Business Components (ADF BC) Framework to customize your application |
| [ ] | Override the standard way data is committed to the database using a PL/SQL procedure |
| [ ] | Design ADF Business comonents to avoid database contraint |
| Use ADF Business Components for Validation, Calculations and List of Values | |
| [ ] | Build Cascading List of Values |
| [ ] | Enhance the Application with Calculations and Validation |
| [ ] | Create Validation for Foreign Keys |
| [ ] | Employ Groovy Expressions in Validations |
| Use Inheritance in the Business Domain Layer | |
| [ ] | Reuse existing Bussiness Component designs by extending components |
| [ ] | Implement Supertype/Subtype designs using Entity Objects |
| [ ] | Create View Objects to access more than one table |
| ADF as a part of a Service Oriented Architecture | |
| [ ] | Expose ADF Business Components as SDO for use in a SOA Process (BPEL) |
| [ ] | Create Rich User Interfaces that access data from a composite application |
| [ ] | Create events for ADF Business Components to trigger Enterprise Service Bus |
| [ ] | Use Service Data Objects to access heterogeneous data in a uniform way |
| Implement Data Binding Controls | |
| [ ] | Define and Recognize ADF Model binding types |
| [ ] | Define ADF Model executables and how to use them |
| [ ] | Customize data-bound components within the page definition file to support application requirements |
| [ ] | Use Expression Language to connect page items to model components |
| [ ] | Determine how model components get transformed into Data Control Palette items |
| Practical Data Binding in Action | |
| [ ] | Examine data binding in the JavaServer Faces (JSF) Page life cycle |
| [ ] | Define listeners and custom controllers to augment the ADFm life cycle |
| [ ] | Develop two different style queries: Query by example and Query using Google style |
| [ ] | Develop two different types of list of allowable values: Static lists and Dynamic lists |
| Work with Managed Beans and JavaServer Faces | |
| [ ] | Define key JavaServer Faces (JSF) terms |
| [ ] | Describe the JSF Architecture with Application Development Framework (ADF) |
| [ ] | Differentiate between Managed and Backing Beans |
| [ ] | In a JSF page, create and reference a Managed Bean to perform a custom method |
| [ ] | Set and use Managed Properties to store and retrieve user login information |
| [ ] | Use context object classes to access application messages, work with the Servlet API or ADF specific funcationality |
| ADF Faces Advanced Features | |
| [ ] | Examine AJAX and ADF |
| [ ] | Employ Partial Page Rendering (PPR) on a JSF Page |
| [ ] | Enhance a page by creating input and output items using ADF Components |
| [ ] | Use page, panel and splitter componentss to design and build a JSF page |
| [ ] | Develop UI shell templates to incorporate company standard behavours, look and feel |
| [ ] | Display numerical data using Data Visualization components and Active Data Services |
| Integrate with WebCenter | |
| [ ] | Allow end users to perform runtime customization to their application pages |
| [ ] | Integrate ADF pages with Content Management systems to access file systems |
| [ ] | Add Web Center Services, like social networking and collaboration, to JSF/ADF pages |
| [ ] | Add reusable Portlets that provide dynamic view of data, into a JSF/ADF page |
| Customize the Application Look and Feel with Skins | |
| [ ] | Use Firebug and Mozilla Developer Toolbar to build skins |
| [ ] | Explain how skin selectors work |
| [ ] | Build instance specific skins |
| [ ] | Develop a managed bean to change skin at runtime |
Dig more/References:
- Oracle JDeveloper 11g Handbook . This book by Duncan Mills really helps to answer many of the above. If you are a newbie consider buying ( http://www.amazon.co.uk/Oracle-JDeveloper-11g-Handbook-Development/dp/B001NLL53Q/ref=sr_1_4?ie=UTF8&s=digital-text&qid=1294509536&sr=8-4)
- http://xmlandmore.blogspot.com
- http://education.oracle.com/pls/web_prod-plq-dad/db_pages.getpage?page_id=41&p_org_id=1001&lang=US&p_exam_id=1Z0_554#3
- Here are a set of Interview Question/Tips for Oracle ADF :Q : What is the return type of Service Methods?
A : Service Methods can return Scalar or Primitive Data types.Q : Can Service Methods return type Void?
A : Yes, Service Methods can Return type VoidQ : Can Service Methods return Complex Data types?
A : No, service methods can return only primitive/scalar data types.Q : Which component in ADF BC manages transaction ?
A : Application Module, manages transaction.Q : Can an entity object be based on two Database Objects(tables/views) or two Webservices ?
A : No entity objects will always have one to one relationship with a database object or web service.Q : Where is that we write business rules/validations in ADF and why?
A : We should ideally be writing validations at Entity Object level, because they provide highest degree of reuse.
What is Oracle Adf?Ans :The Oracle Application Development Framework (Oracle ADF) is an end-to-endapplication framework that builds on J2EE standards and open-source technologies tosimplify and accelerate implementing service-oriented applications. If you developenterprise solutions that search, display, create, modify, and validate data using web,wireless, desktop, or web services interfaces, Oracle ADF can simplify your job. Usedin tandem, Oracle JDeveloper 10g and Oracle ADF give you an environment thatcovers the full development lifecycle from design to deployment, with drag-and-dropdata binding, visual UI design, and team development features built-in.Q: Lifecycle of a Web Page Request Using Oracle ADF and JSF
Ans : Below figure shows a sequence diagram of the lifecycle of a web page request using JSF and Oracle ADF in tandem.Lifecycle of a Web Page Request Using JSF and Oracle ADFAs shown in the figure, the basic flow of processing happens as follows:A web request forhttp://yourserver/yourapp/faces/some.jsparrives from the client to the application serverTheADFBindingFilterfinds the ADF binding context in the HTTP session, and if not yet present, initializes it for the first time.During binding context initialization, theADFBindingFilter:Consults the servlet context initialization parameter namedCpxFileNameand appends the*.cpxfile extension to its value to determine the name of the binding context metadata file. By default the parameter value will be “DataBindings“, so it will look for a file namedDataBindings.cpx.Reads the binding context metadata file to discover the data control definitions, the page definition file names used to instantiate binding containers at runtime, and the page map that relates a JSP page to its page definition file.Constructs an instance of each Data Control, and a reference to each BindingContainer. The contents of each binding container are loaded lazily the first time they are used by a page.TheADFBindingFilterinvokes thebeginRequest()method on each data control participating in the request. This gives every data control a notification at the start of every request where they can perform any necessary setup.An application module data control uses thebeginRequestnotification to acquire an instance of the application module from the application module pool.The JSFLifecycleclass, which is responsible for orchestrating the standard processing phases of each request, notifies theADFPhaseListenerclass during each phase of the lifecycle so that it can perform custom processing to coordinate the JSF lifecycle with the Oracle ADF Model data binding layer.Note: TheFacesServlet(injavax.faces.webapp) is configured in theweb.xmlfile of a JSF application and is responsible for initially creating the JSFLifecycleclass (injavax.faces.lifecycle) to handle each request. However, since it is theLifecycleclass that does all the interesting work, the FacesServlet is not shown in the diagram.TheADFPhaseListenercreates an ADFPageLifecycleobject to handle each request and delegates appropriate before/after phase methods to corresponding methods in the ADFPageLifecycleclass as shown in If the appropriate binding container for the page has never been used before during the user’s session, it is created.How JSF Page Lifecycle and ADF Page Lifecycle Phases RelateThe JSFLifecycleforwards control to the page to be rendered.The UI components on the page access value bindings and iterator bindings in the page’s binding container and render the formatted output to appear in the browser.TheADFBindingFilterinvokes theend Request()method on each data control participating in the request. This gives every data control a notification at the end of every request where they can perform any necessary resource cleanup.An application module data control uses theendRequestnotification to release the instance of the application module back to the application module pool.The user sees the resulting page in the browser.Q : What is Action Listener ?Ans : An action listener is a class that wants to be notified when a command componentfires an action event. An action listener contains an action listener method thatprocesses the action event object passed to it by the command componentQ:What are business Component In ADF.Describe them?Ans: All of these features can be summarized by saying that using ADF BusinessComponents for your J2EE business service layer makes your life a lot easier. The keyADF Business Components components that cooperate to provide the business serviceimplementation are:■Entity ObjectAn entity object represents a row in a database table and simplifies modifying itsdata by handling all DML operations for you. It can encapsulate business logic forthe row to ensure your business rules are consistently enforced. You associate anentity object with others to reflect relationships in the underlying database schemato create a layer of business domain objects to reuse in multiple applications.■Application ModuleAn application module is the transactional component that UI clients use to workwith application data. It defines an up datable data model and top-levelprocedures and functions (called service methods) related to a logical unit of workrelated to an end-user task.■View ObjectA view object represents a SQL query and simplifies working with its results. Youuse the full power of the familiar SQL language to join, project, filter, sort, andaggregate data into exactly the “shape” required by the end-user task at hand. Thisincludes the ability to link a view object with others to create master/detailhierarchies of any complexity. When end users modify data in the user interface,your view objects collaborate with entity objects to consistently validate and savethe changesQ: What is Top Link?Ans:Top Link is an Object-Relational Mapping layer that provides a map between the Java objects thatthe model uses and the database that is the source of their data.By default, a session is created named default. In the following steps, you create a new sessionQ:What is Managed Bean?Ans:JavaBean objects managed by a JSF implementation are called managed beans. A managed bean describes how a bean is created and managed. It has nothing to do with the bean’s functionality.Q :What is Backing Bean?Ans:Backing beans are JavaBeans components associated with UI components used in a page. Backing-bean management separates the definition of UI component objects from objects that perform application-specific processing and hold data.The backing bean defines properties and handling-logics associated with the UI components used on the page. Each backing-bean property is bound to either a component instance or its value. A backing bean also defines a set of methods that perform functions for the component, such as validating the component’s data, handling events that the component fires and performing processing associated with navigation when the component activates.What is view object?Ans :A view object is a model object used specifically in the presentation tier. It contains the data that must display in the view layer and the logic to validate user input, handle events, and interact with the business-logic tier. The backing bean is the view object in a JSF-based application. Backing bean and view object are interchangeable termsQ: Difference between Backing Bean and Managed Bean?Backing Beans Managed Beans A backing bean is any bean that is referenced by a form. A managed bean is a backing bean that has been registered with JSF (in faces-config.xml) and it automatically created (and optionally initialized) by JSF when it is needed. The advantage of managed beans is that the JSF framework will automatically create these beans, optionally initialize them with parameters you specify in faces-config.xml, Backing Beans should be defined only in the request scope The managed beans that are created by JSF can be stored within the request, session, or application scopes Q? What do you mean by Bean Scope?Bean Scope typically holds beans and other objects that need to be available in the different components of a web application.Q. What are the different kinds of Bean Scopes in JSF?JSF supports three Bean Scopes. viz.,Request Scope: The request scope is short-lived. It starts when an HTTP request is submitted and ends when the response is sent back to the client.Session Scope: The session scope persists from the time that a session is established until session termination.Application Scope: The application scope persists for the entire duration of the web application. This scope is shared among all the requests and sessions.What is the difference between JSP-EL and JSF-EL?JSP-EL JSF-EL In JSP-EL the value expressions are delimited by ${…}. In JSf-EL the value expressions are delimited by #{…}. The ${…} delimiter denotes the immediate evaluation of the expressions, at the time that the application server processes the page. The #{…} delimiter denotes deferred evaluation. With deferred evaluation ,the application server retains the expression and evaluates it whenever a value is needed.
Q:How to declare the page navigation (navigation rules) in faces-config.xml file in ADF 10g?Ans: Navigation rules tells JSF implementation which page to send back to the browser after a form has been submitted. We can declare the page navigation as follows:<naviagation-rule><from-view-id>/index.jsp</from-view-id><navigation-case><from-outcome>login</from-outcome><to-view-id>/welcome.jsp</to-view-id></navigation-case></naviagation-rule>This declaration states that the login action navigates to /welcome.jsp, if it occurred inside /index.jsp.Q: Setting the range of tableAns : <af:table rows=”#{bindings.LoggedInUserServiceRequests.rangeSize}”…/>Q : Which component in ADF BC manages transaction ?
A : Application Module, manages transaction.Q : Can an entity object be based on two Database Objects(tables/views) or two Webservices ?
A : No entity objects will always have one to one relationship with a database object or web service.Q : Where is that we write business rules/validations in ADF and why?
A : We should ideally be writing validations at Entity Object level, because they provide highest degree of reuse.Q:What are the JSF life-cycle phases?Ans:The six phases of the JSF application lifecycle are as follows (note the event processing at each phase):1. Restore view
2. Apply request values; process events
3. Process validations; process events
4. Update model values; process events
5. Invoke application; process events
6. Render responseQ. Explain briefly the life-cycle phases of JSF?1. Restore View : A request comes through the FacesServlet controller. The controller examines the request and extracts the view ID, which is determined by the name of the JSP page.
2. Apply request values: The purpose of the apply request values phase is for each component to retrieve its current state. The components must first be retrieved or created from the FacesContext object, followed by their values.
3. Process validations: In this phase, each component will have its values validated against the application’s validation rules.
4. Update model values: In this phase JSF updates the actual values of the server-side model ,by updating the properties of your backing beans.
5. Invoke application: In this phase the JSF controller invokes the application to handle Form submissions.
6. Render response: In this phase JSF displays the view with all of its components in their current state.Q: What is setActionListener?Ans:SetActionListener – The setActionListener tag is a declarative way to allow an action source ( , , etc.) to set a value before navigation. It is perhaps most useful in conjunction with the “processScope” EL scope provided b ADF Faces, as it makes it possible to pass details from one page to another without writing any Java code. This tag can be used both with ADF Faces commands and JSF standard tags.
Exmaple of this can be as follows. Suppose we have a table “employee”.We want to fetch the salary of an employee of some particular row and want to send this salary in
Next page in process scope or request scope etc.So using this we can do this.
It have two attributes :
From – the source of the value; can be an EL expression or a constant value
To – the target for the value; must be an EL expression1<af:setActionListenerfrom="#{row.salary}"2to="#{processScope.salary1}"/>This setActionListener will pick value of salary of that row and store this value into salary1 variable.So anyone can use this salary
As processScope.salary1 . It is very simple to use. And very useful.






Thanks for sharing this interview questions and answers.
ReplyDeleteKeep it up dude.
Interview Questions
Thanks for your information. I have a doubt, Is it possible to keep more than one skin file?
ReplyDeleteThanks,
Vanathi
Thank you very much for sharing information.
ReplyDeleteKT
hi vanathi - it is possible , we can create more one skin file
ReplyDeleteSaravanan-- Cant you please remove my article.Stop plagiarism...cmon man
ReplyDeleteYou made some good points there. I looked on the internet for the subject matter and found most people will agree with your website.
ReplyDeleteTektro F+R IOX Disc Brake Rotor Caliper Mountain Bike
As I web site possessor I believe the content matter here is rattling excellent , appreciate it for your efforts. You should keep it up forever! Best of luck.
ReplyDeleteCane Creek SCR-5 Road Brake Levers
Very Good Material,Thanks Saravanan..We are expecting more stuff regarding ADF Q&A from you.Thank You...Sudheer
ReplyDeleteHi
DeleteI read this post 2 times. It is very useful.
Pls try to keep posting.
Let me show other source that may be good for community.
Source: People manager interview questions
Best regards
Jonathan.
Thanks for sharing this great information I am impressed by the information that you have on this blog. Same as your blog i found another one Oracle ADF .
ReplyDeleteActually, I was looking for the same information on internet for
Oracle ADF Interview Questions and Answers/Tips and came across your blog. I am impressed by the information that you have on this blog. It shows how well you understand this subject.
Office 365 online training from india
ReplyDeleteServiceNow Training